St Thomas Becket Catholic School

St Thomas Becket Catholic School

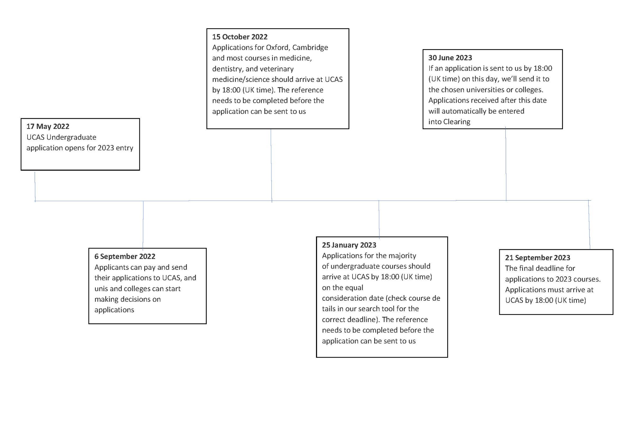
Please find below and attached the UCAS application process and timelines.

We provide support throughout the process, however, please let you tutor know as soon as possible, if you have any queries or need additional help with your application.